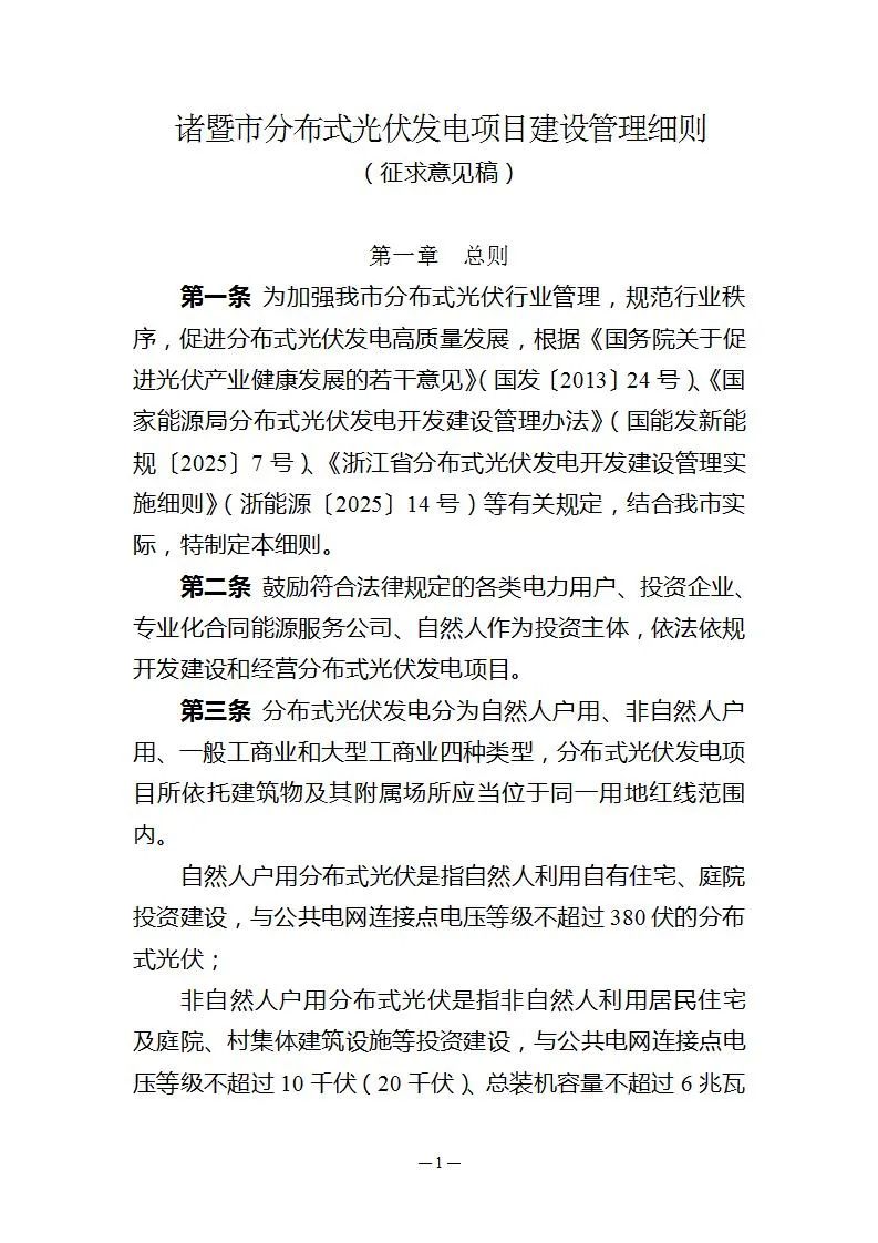
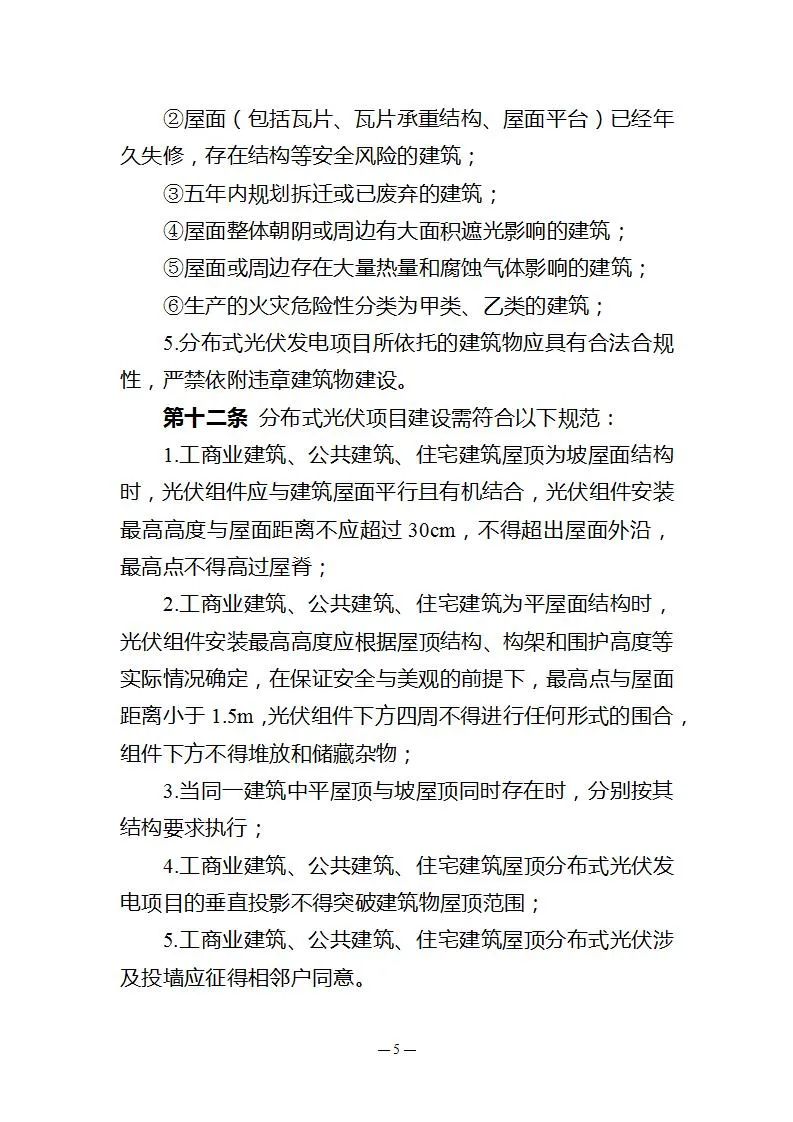
7月14日,浙江諸暨市發展和改革局發布關于《諸暨市分布式光伏發電項目建設管理細則(征求意見稿)》公開征求意見的公告。 公告明確,在項目勘察時發現以下情況,屋頂不宜安裝光伏系統: ①使用壽命已經超過25年的老舊小區建筑; ②屋面(包括瓦片、瓦片承重結構、屋面平臺)已經年久失修,存在結構等安全風險的建筑; ③五年內規劃拆遷或已廢棄的建筑; ④屋面整體朝陰或周邊有大面積遮光影響的建筑; ⑤屋面或周邊存在大量熱量和腐蝕氣體影響的建筑; ⑥生產的火災危險性分類為甲類、乙類的建筑; 文件指出,項目投資主體、有關設備制造供應商、運維單位應當嚴格執行調度運行、網絡安全與數據安全等有關管理規定,并網的分布式光伏發電項目應當按照調管關系接受相應平臺的遠程調控,在緊急狀態下,供電公司及其調度機構可依規對相應平臺進行遠程調控;禁止擅自設置或者預留任何外部控制接口,不得擅自停運或者調整涉網參數。 詳情如下: 關于《諸暨市分布式光伏發電項目建設管理細則(征求意見稿)》公開征求意見的公告 為加強光伏行業管理,規范行業秩序,有序推進我市居民光伏應用,我局牽頭起草了《諸暨市分布式光伏發電項目建設管理細則(征求意見稿)》,現公開向社會公眾征求意見建議。如有修改意見,請于8月15日前以電話或信函等形式反饋至諸暨市發展和改革局。 單位地址:諸暨市陶朱南路8號 聯系人:李志軍 聯系電話:0575-89097151 附件:1.諸暨市分布式光伏發電項目建設管理細則(征求意見稿).docx 2.關于《諸暨市分布式光伏發電項目建設管理細則(征求意見稿)》起草情況說明.docx 諸暨市發展和改革局 2025年7月14日










上一篇:光伏電站雜草治理:從痛點到創新解決方案 下一篇:暫無
