近日,在國家能源局的統籌組織下,中國電力企業聯合會(下稱“中電聯”)聯合多家單位共同發布《全國統一電力市場發展規劃藍皮書》(以下簡稱《藍皮書》),首次明確了全國統一電力市場發展的“路線圖”和“時間表”,即2025年初步建成、2029年全面建成、2035年完善提升。
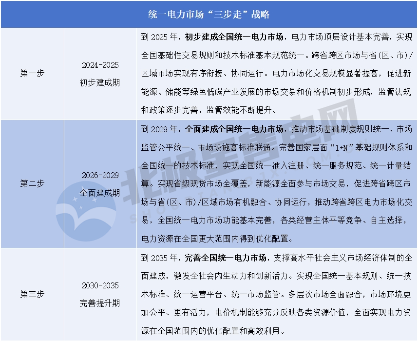
《藍皮書》提出“三步走”戰略:第一步,到2025年初步建成,實現跨省跨區市場與省內市場有序銜接;第二步,到2029年全面建成,實現新能源在市場中的全面參與;第三步,到2035年完善提升,支持新能源大規模接入,形成市場、價格和技術全面協調的市場機制。

藍皮書還進一步明確了近中期的8項重點任務,包括構建多層次統一電力市場架構、功能完備和品種齊全的市場體系、適應綠色低碳轉型的市場機制,構建系統安全充裕、靈活互動的市場機制以及統一開放、公平有序的市場運營機制等。

需要指出的是,《藍皮書》相較于《關于加快建設全國統一電力市場體系的指導意見》的新能源全面入市時間來看,有所提前。
此前,《指導意見》要求“到2030年,新能源全面參與市場交易,市場主體平等競爭、自主選擇,電力資源在全國范圍內得到進一步優化配置。”而《藍皮書》則將進程提前到2029年,其相關基礎條件已更加成熟和健全。
上一篇:光伏行業年度大會即將召開! 下一篇:安徽分布式光伏發電參與綠電交易!
